S/MARt DB: A database on chromatin organizing S/MAR regions

I. Liebich, J. Bode, E. Wingender

GBF, Mascheroder Weg 1, D-38124 Braunschweig

Introduction
Within the past 20 years (approximately) the model of the interphase nucleus underwent radical changes from a bag of chromatin immersed in homogeneous nucleoplasm to an anchored loop domain model in which chromatin is organized into large domains or loops fastened by a nonchromatin matrix [Gasser & Laemmli, 1986; Berezney, 1991]. The nuclear matrix is believed to correspond to the protein framework that resists extraction of nuclei with high-salt or lithium diiodosalicylate and DNA digestion [Mirkovitch et al., 1984]. A variety of functions have been assigned to the nuclear matrix. It has been suggested that the nuclear matrix may play a role in genome organization as well as in replication and gene expression [Amati & Gasser, 1990; Levi-Wilson & Fortier, 1989; Bode et al., 1995]. These functions are supposed to be mediated by scaffold or matrix attached regions (S/MARs).

S/MARs (scaffold or matrix attached regions) are elements of the DNA that attach the chromatin fiber to the proteinaceous network of the nucleus, the nuclear matrix or scaffold. Thereby they subdivide the eukaryotic genome into structural and functional domains. They are found at the base of the chromatin loops into which the eukaryotic genome appears to be organized.

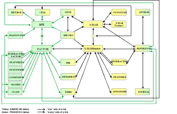
We have developed a relational model for a new database module called S/MARt DB (saffold/matrix attached region transaction database). This database collects information about S/MARs and the nuclear matrix proteins that are supposed be involved in the interaction of these elements with the nuclear matrix. The data on proteins involved in S/MAR attachment include, for example, molecular mass, amino acid sequence, structural and functional features as well as the modes by which binding to a S/MAR has been shown. The information collected on S/MAR elements include the method(s) by which a S/MAR has been defined, their sequence, structural and several functional features, e.g. binding strength, as far as this information is available. The chromosomal location of the S/MAR element as well as the notion of nearby genes, which may be influenced by them, will also be kept. This kind of information allows the modelling of functional and/or structural domains.
The S/MARt DB database module is closely linked to the the TRANSFAC database [Heinemeyer et al., 1999]. It has been designed to make optimal use of structures and resources that are already present in the TRANSFAC database simultaneously extending TRANSFAC to another level of gene regulation
.

Schematic structure of S/MARt DB and its connection to TRANSFAC

Content of S/MARt DB
An overview over the amount of data is given in the table. These data are mainly extracted from original publications. Direct submissions are accepted as well to keep the database as up-to-date as possible, but sufficient experimental evidence has to be provided. Data that are directly submitted to the database are marked as such.

Web presentation of S/MARt DB
An ASCII flat file version of S/MARt DB is freely accessible through the internet for academic research (http://transfac.gbf.de/SMARtDB/index.html).
The flat files are organized in a manner similar to those displayed by the EMBL or SwissProt databases. In contrast to the relational model, this version comprise only two files, SMAR and SMARBINDER.

Access to the data
The internet version of S/MARt DB is connected to a search engine that enables the user to browse the database through all fields of the flat files. A documentation explaining the data content and the data format of the flat files may be called from the S/MARt DB homepage.

References
Amati, B. and Gasser, S. M. (1990) Drosophila scaffold-attached regions bind nuclear scaffolds and can function as ARS elements in both budding and fission yeast. Mol. Cell. Biol. 10, 5442-5454
Berezney, R. (1991) The nuclear matrix: a heuristic model for investigating geneome organization and function in the cell nucleus. J. Cell. Biochem. 47, 109-123
Bode, J., Schlake, T., Ríos-Ramírez, M., Mielke, C., Stengert, M., Kay, V. and Klehr-Wirth, D. (1995) Scaffold/matrix-attached regions: structural properties creating transcriptionally active loci. Int. Rev. Cytol. 162A, 389-453
Gasser, S. M. and Laemmli, U. K. (1986) Cohabitation of scaffold binding regions with upstream/enhancer elements of three developmentally regulated genes of  D. melanogaster. Cell 46, 521-530
Heinemeyer, T., Chen, X., Karas, H., Kel, A. E., Kel, O. V., Liebich, I., Meinhardt, T., Reuter, I., Schacherer, F. and Wingender, E. (1999) Expanding the TRANSFAC database towards an expert system of regulatory molecular mechanisms. Nucleic Acids Res. 27, 318-322
Levi-Wilson, B. and Fortier, C. (1989) The limits of the DNaseI-sensitve domain of the human apolipoprotein B gene coincide with the locations of chromosomal anchorage loops and define the 5æ and 3æ boundaries of the gene. J. Biol. Chem. 264, 21196-21204
Mirkovitch, J., Mirault, M.-E. and Laemmli, U. K. (1984) Organization of the higher-order chromatin loop: specific DNA attachment sites on nuclear scaffold. Cell 39, 223-232

Web presentation of S/MARt DB

Status: September 1999
(* at least)

Contents of S/MARt DB

TRANSFAC

Acknowledgement

This work has been supported by a grant of the German Ministry of Education, Science, Research and Technology (BMBF; Projekt No 0311640)

GBF